• Acceso a Intranet
  • Tutoriales
  • TrámitesOIRS Ley Karin
  • Soporte Ticket SLEP
  • Canal de denuncias
  • Sistema de Compras
  • Ficha de Funcionarios
  • Instagram
  • Facebook
  • YouTube
  • X
logo Punilla Cordillera
  • ¿Quiénes somos?
    • Definiciones Estratégicas
    • ¿Qué son los Servicios Locales de Educación Pública?
    • Directora Ejecutiva
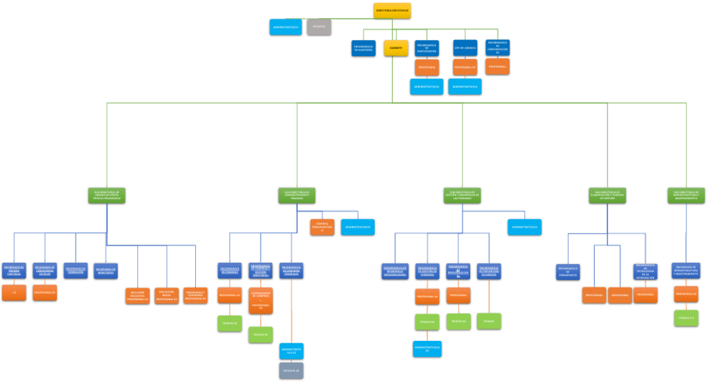
    • Organigrama
  • La Nueva Educación Pública
    • ¿Qué es la Nueva Educación Pública?
    • Construyendo Educación Pública
    • Preguntas Frecuentes
  • Establecimientos
  • Herramientas Gestión
    • PAL
    • PEL
    • Presupuesto
  • Participación
    • Comite Directivo
    • Consejo Local
    • Consejo de la sociedad civil «COSOC»
  • Noticias

Organigrama

Organigrama Interactivo 2026Descarga
logo Punilla Cordillera

Estamos ubicados en

Arturo Prat norte 460
San Carlos
Región de Ñuble.

Hablemos

Email: oficina.partes@sleppunillacordillera.cl

Teléfono:
443 579 560
443 579 564
443 579 565

Horario de atención al público

  • Lunes a jueves de 8:30 a 14:00
    viernes de 8:00 a 16:00

Transparencia

  • Acceso a Intranet
  • Tutoriales
  • TrámitesOIRS Ley Karin
  • Soporte Ticket SLEP
  • Canal de denuncias
  • Sistema de Compras
  • Ficha de Funcionarios
  • Instagram
  • Facebook
  • X
  • YouTube

Bases Concurso PUNILLA EN 100 PALABRAS

FORMULARIO DE POSTULACION

Estimados,

Les informamos que, debido a los problemas intermitentes que presenta la «Plataforma Ley del Lobby», las solicitudes de audiencia deberán ser enviadas con copia al correo electrónico ambar.castillo@sleppunillacordillera.cl.

 

Lamentamos los inconvenientes causados y esperamos poder contar con una solución permanente en el corto plazo. Agradecemos su comprensión y paciencia en esta situación.

 

Saludos cordiales,

Servicio Local de Educación Pública Punilla Cordillera.

 

Para ir al sitio clic aquí –>

OIRS Oficina de Informaciones Reclamos y Sugerencias

Our Spring Sale Has Started

You can see how this popup was set up in our step-by-step guide: https://wppopupmaker.com/guides/auto-opening-announcement-popups/